Mobile Apps

MindQue – A Brain Fitness App designed to monitor cognitive ability trends.

BRIEF | An App to increase the frequency of neurological tests to monitor cognitive decline, MindQue provides monitoring, exercising and testing modules to assist in a neurological diagnosis of a user’s cognitive function trend. The App also provides a secure link to the user’s Neurologist, generating multiple data points from repeated tests that can assist in providing more accurate diagnoses.


RATIONALE | Featuring a visually stimulating look and gamified interactions to increase frequency of use, MindQue’s User Interface was designed to integrate with Fitbit’s UI, in order to accommodate its future release as a Fitbit add-on function.


MY CONTRIBUTION | User Experience Design, User Interface Design.


The App's Monitoring module, to calibrate the user’s physiological and emotional state before engaging with a test.

The app's Gaming module, to engage and exercise the user's cognitive capacity.

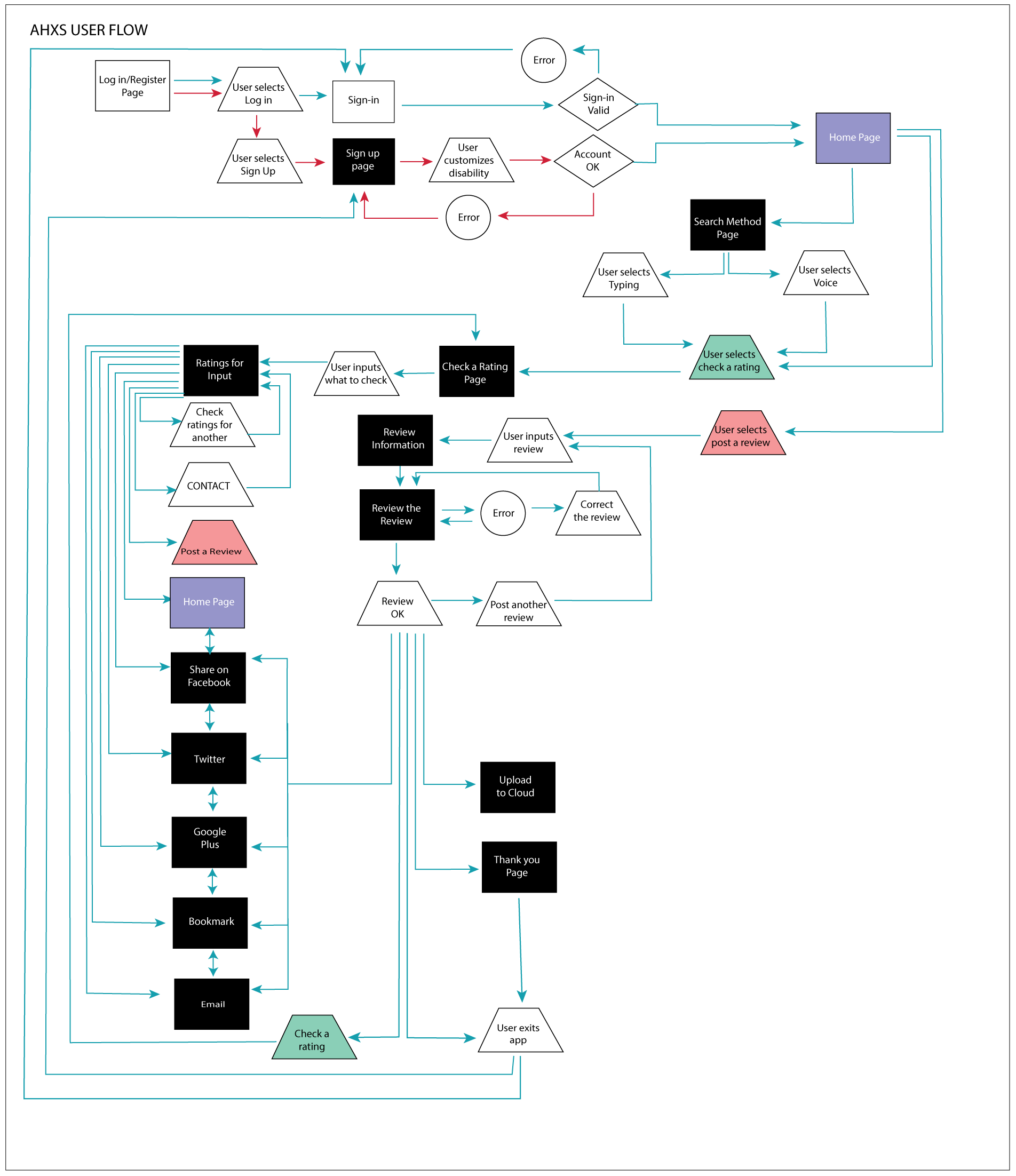
AHXS A responsive App to consult and rate the accessibility of buildings, allowing people with disabilities to adequately plan their journeys.

THE PROBLEM | For people with mobility, visual, or hearing impairments, finding accessible facilities shouldn't require guesswork — but it does. Existing tools like Yelp or Google Maps aggregate general reviews without surfacing the specific, dimensional information that disabled users actually need.


THE SOLUTION | AHXS serves the 61 million Americans living with visual, auditory, or mobility impairments — giving them a reliable way to research and plan outings before they depart. The App provides crowdsourced accessibility ratings for facilities, buildings, walkways, and parking structures, covering the specific ADA accommodations that general review platforms ignore.

Built upon Yelp's existing infrastructure, AHXS uses geolocation to close the data gap: when a user enters an unrated location, the App prompts them to contribute a rating — turning every trip into an opportunity to make the database more useful for everyone who comes after them.


MY ROLE | Information Architect, User Experience Designer, User Interface Designer.


Winner at the Hackaday.i/o Solve for one, second prize.

GREENDOT A mobile App that provides consumers with the ability to calculate the environmental impact of product packaging, right at the point of purchase.


Challenge: How to reduce the impact of product packaging on the environment?


The main contributor to landfills in the United States is not products, but actually their packaging. In absence of a coordinated governmental or industry policy, consumers could help by making informed decisions right at the point of purchase – the grocery store. So GreenDot, a carbon footprint calculator App for consumer product packaging was developed.


— PROJECT NAME

GreenDot – Environmental

Impact Calculator


— ROLE

Branding

UX Research

Information Architecture

User Experience Design

User Interface Design


— DELIVERABLE

Mobile App


Intended to inform consumers to make better, lower carbon-footprint shopping choices, GreenDot instantly informs the user of a product packaging's environmental score through the scanning of its barcode. Rating on a scale of 10, when a product's packaging rates above a 5– indicating a high carbon footprint–

GreenDot provides recommendations for similar products featuring lower scores, as well as suggestions to repurpose its materials if the user chooses to purchase it. 


The app also offers users the opportunity to contribute to enlarge the database of rated products by submitting new products and, leveraging social media, connects them to a community of environmentally-minded folks who can share ideas about reusing and repurposing materials to reduce one's personal carbon footprint.


Business and technical requirements, project scope and goals: By enabling users to instantly see the environmental impact of their consumer product packaging choices, GreenDot intends to effect change in corporations' packaging choices and practices.

Information Architecture.

Low-fi concepts for prototype.

User flow wireframes.

User research upon the release of a MVP prototype.

These screens show the process of checking a product's Environmental Impact score through the scan of its SKU.

Product submission screens for GreenDot, crowdsourcing the addition of new products to enlarge its database.

Infinity Service App for Authorized Dealerships – Responsive Web, Tablet and Mobile App.

Web app for Infiniti authorized dealers, designed to allow owners schedule their service, maintenance and vehicle customizations online.

Mobile interface for Infiniti authorized dealer app.